
海报新闻记者 文露漪 报道
“宣传说去三个岛,结果只去了一个,五天四晚的行程,真正游玩的时间只有12个小时。”3月13日,游客张女士向海报记者(报料微信:HaibaoNewsSw)讲述了自己今年春节期间报名西沙群岛旅游行程的糟心经历。她通过小红书报名海南省大舟帆船游艇俱乐部有限公司游艇之旅,花费1.5万元,却遭遇行程缩水、游玩时长短等问题。
宣传登三岛实际仅登一个 五天行程仅玩12小时
据张女士介绍,今年春节期间,她在小红书看到“大舟帆船西沙群岛航海俱乐部”账号宣传的西沙群岛游艇旅游的宣传非常精彩,随后加上该俱乐部的微信客服报名了一个五天四晚的西沙群岛旅游行程并花费1.5万元购买了一个游艇次卧的床位。当时张女士收到的行程宣传单上显示,此行程将前往北礁、玉琢礁、磐石屿或华光礁等三个岛礁,并提供潜水、海钓、拖钓、冲锋艇登岛等游玩项目。
张女士收到的宣传行程
张女士回忆,2月20日是出发日,原定下午3点在三亚集合乘船出发,可工作人员却一直拖到晚上8点才启航,导致行程延迟。“出发以后,当天晚上到了一个岛,但那个岛根本不在行程宣传单里面,不让上岛。”张女士说,第二天一整天,游艇都在开往另一个岛礁的路上,到达后又被告知不能等岛,随后工作人员又驾驶游艇掉头往北礁开。第三天张女士一行人终于到达北礁,这也是此行唯一一座登上的岛礁。张女士等人在工作人员安排下在北礁玩了约12个小时,于第四天晚上开始返航,第五天回到三亚。
“实际上我们只有在北礁那一天在玩,其他时间全都在海上漂着赶路。”张女士算了一笔账:五天四晚的行程,第一天和最后一天在登船返航,中间三天本该安排游玩,结果前两天全在路上,真正玩的时间只有第三天那12个小时。
“宣传说去三个岛,结果只去了一个,其他两个岛俱乐部说是临时通知不让登岛。”张女士表示,如果因为通知不能登岛,她也能理解,但不能接受的是实际的行程安排,“他们完全可以直接驾驶游艇带我们在北礁玩三天,而不是把我们拖到一个不知名的岛礁,浪费时间在赶路上。”
除了行程缩水,张女士对船上的住宿体验也不满意。她原本花1.3万元订了一个与人拼房的次卧床位,出发前对方建议她加2000元升级成单人房。“我想着自己一个人出行,加2000元能住单间也挺好,就同意了。”张女士说。
事后俱乐部客服与张女士沟通不畅
但上船后她发现,游艇那些没有单独房间的“沙发客”经常到她的房间里洗澡、上厕所。事后,俱乐部方曾表示愿意退还这2000元的房间差价,但在张女士后续维权过程中,对方却表示收2000元差价是“好心”。
“他们说本来可以多赚五六千给别的客人,只多收我2000元让我一个人住,我还这样。”张女士对此很是生气。
游艇俱乐部同意部分退款 游客却被要求签“封口协议”
由于对此行程不满,行程结束后,张女士向三亚市12345投诉,要求大舟帆船游艇俱乐部退还50%的行程费用。经过沟通,对方表示愿意赔偿行程费用的30%,张女士起初同意了,“游艇的船员其实挺好的,做饭、帮我们钓鱼,态度都很好。我想着玩得也挺开心,30%退款也能接受。”
然后,俱乐部方随后通过微信发来一份“协议”,要求张女士签了协议才能退款。
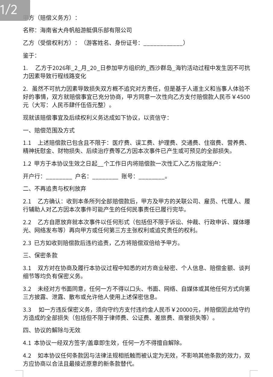
协议条文写到,乙方(张女士)自愿放弃就本次事件以任何形式(包括但不限于诉讼、仲裁、行政申诉、媒体曝光、网络发布等)再向甲方(海南省大舟帆船游艇俱乐部有限公司)或任何第三方主张权利或追究责任的权利;如收到赔偿款后违约追责,乙方将赔偿双倍给予甲方;双方对在协商及履行本协议过程中知悉的对方商业秘密、个人信息、赔偿金额、谈判细节等均负有保密义务;未经对方书面同意,任何一方不得以口头、书面、网络、自媒体或其他任何方式向第三方披露、泄露、散布或允许他人使用上述保密信息;如一方违反保密义务,须向守约方支付违约金人民币¥20000元,并赔偿因此给守约方造成的全部损失(包括但不限于律师费、公证费、差旅费、商誉损失等)。
张女士收到的协议
据澎湃新闻报道,海南省大舟帆船游艇俱乐部有限公司工作人员表示,旅行中途未登上岛礁是因为相关部门管控,游客收到退款后理应保密签订协议属于合理要求。该俱乐部另一工作人员称,出海行程本身就是要接受调整。
“签协议也就意味着这笔钱就不能再向政府部门投诉,也不能向媒体曝光。我觉得这哪是赔偿款,分明是封口费,而且对方从始至终没有给我道过歉。”被对方态度惹恼的张女士拒绝了“签协议”这一要求,并将诉求改回50%退款外加对方赔礼道歉。
对此,对方态度变得更加强硬,双方沟通陷入僵局,3月初,三亚市交通运输局也告知张女士,该局多次协调未能调解成功,此事已结案,建议她向仲裁机构仲裁或提起诉讼。
在三亚市市长热线发给张女士的回复短信中写到,根据《海南省自由贸易港游艇产业促进条例》相关规定,三亚市交通运输局已将海南省大舟帆船游艇俱乐部有限公司涉嫌违规经营行为相关线索材料移送三亚市综合行政执法局进一步调查处理(三交运函[2026〕111号)。
张女士收到的三亚市长热线回复
3月13日下午,海报新闻记者就张女士投诉一事联系了三亚市交通运输局。工作人员表示,他们13日下午再次与当事人张女士和涉事公司沟通协调,“公司那边同意给张女士退30%的款,不附加任何保密条款。我们也让张女士提供银行卡号,款项退给她后,这事就和平解决了。”
针对该涉事公司是否具备合法经营资质的问题,上述工作人员透露,该公司名下没有登记帆船,更像是一个信息发布和接单的中介平台。“真正经营游艇的公司需要在交通部门备案,他这个不是这种性质。”工作人员介绍。
记者随后再次联系张女士确认,她表示30%的退款已经到账,但对整个经历仍深感失望,俱乐部方面至今无人联系她道歉,“其实50%或者30%的退款对我来说差不多,只是觉得俱乐部应该正视自己的问题,而不是甩锅给船员或者指责客人。”
涉事公司曾被行政处罚
海报新闻记者查询发现,2024年,海南省大舟帆船游艇俱乐部有限公司就曾因“未按规定办理游艇备案、逾期不改正,擅自从事游艇租赁经营业务且租赁的游艇距岸超过二十海里航行案”被三亚市综合行政执法局警告、没收违法所得4.2万元并罚款3万元。目前,大舟帆船西沙远航俱乐部微信公众号已更改了五天四晚的西沙群岛行程安排,将路线中的三座岛礁更改为了一座岛礁。
欢迎您提供新闻线索,一经采纳,及时刊发。海报新闻报料热线:010-64004224,报料邮箱:zhongbobaoliao@163.com。
垒富优配提示:文章来自网络,不代表本站观点。